搜索
首页
协会概况
活动回顾
标准查询
协会刊物
CBST展会
申请入会
联系我们
首页
>
协会工作
>
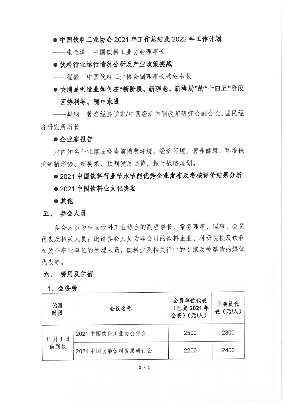
2021中国饮料工业协会年会正式通知
协会工作
2021中国饮料工业协会年会正式通知
时间:2021-10-20 10:18:09
上一篇:
2021中国国际饮料产业链创新论坛正式通知
下一篇:
2021中国功能饮料发展研讨会 正式通知