搜索
首页
协会概况
活动回顾
标准查询
协会刊物
CBST展会
申请入会
联系我们
首页
>
协会工作
>
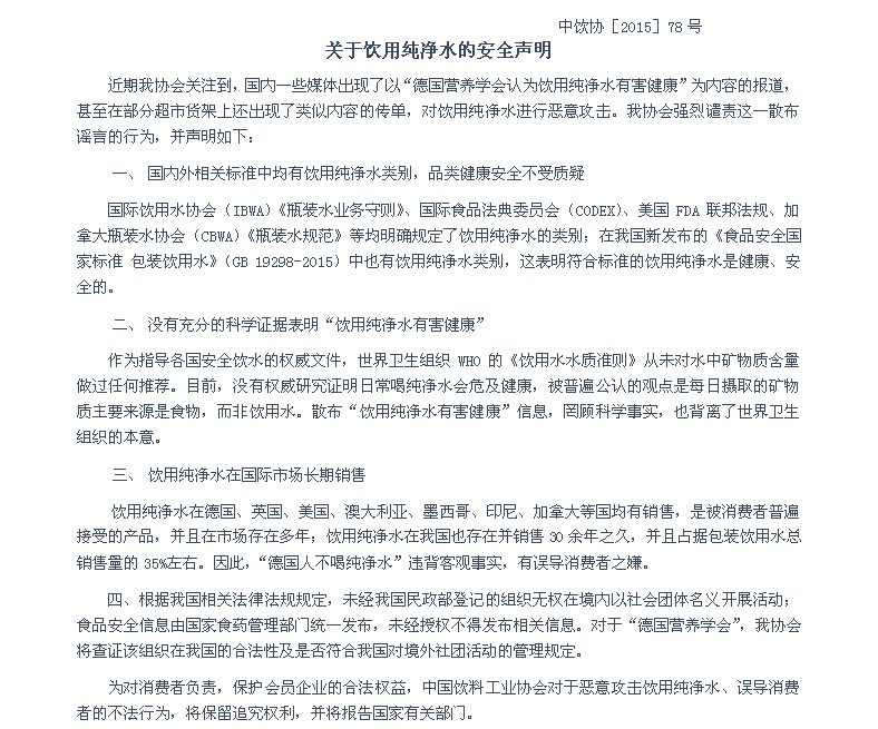
关于饮用纯净水的安全声明
协会工作
关于饮用纯净水的安全声明
时间:2015-08-31 10:19:27
上一篇:
团体标准是中国标准化发展史上的一种创新
下一篇:
关于申报2015年创新人才的通知