搜索
首页
协会概况
活动回顾
标准查询
协会刊物
CBST展会
申请入会
联系我们
首页
>
协会工作
>
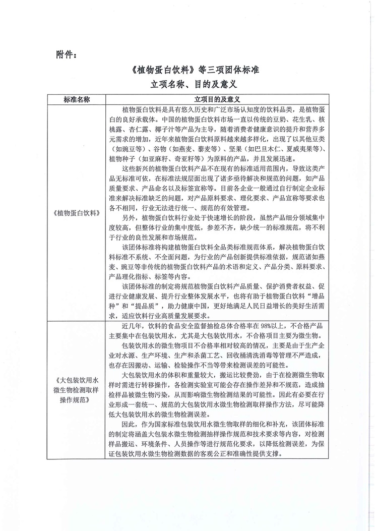
关于《植物蛋白饮料》等三项团体标准立项计划征求意见的通知
协会工作
关于《植物蛋白饮料》等三项团体标准立项计划征求意见的通知
时间:2023-12-22 15:39:00
上一篇:
关于商请提供制造业中试平台基本情况的函
下一篇:
中国饮料工业协会2023年理事会扩大会议暨协会成立30周年纪念大会在北京举办